まさおみ小論文塾はインターネットを通じて小論文指導・添削を行うオンライン塾です。パソコンやタブレット、スマートフォンなどの端末があればお住まいの地域にかかわらず受講可能です。
毎回講師と受講者との打ち合わせ後、課題内容を決定します。受講生との目標と進度を考慮し、最適な学習カリキュラムを提供します。
添削結果を受けて浮かんだ質問は、メール・Skype・LINEなどあなたの希望するメディアで受け付けます。いつでも気軽に質問してください。
一般の小論文添削塾の場合、課題の文字数制限が設けられていることが普通です。まさおみ小論文塾は文字数制限を設けません。
当試験日の一か月未満の方もお申込みください。誠心誠意指導いたします。
受講生と講師1対1で指導を行います。受講生の学習理解度に合わせた柔軟な対応で合格まで導きます。
試験対策は過去問からスタートします。過去問で傾向をつかみ、最も効率の良い学習方法で合格点をもぎとります。
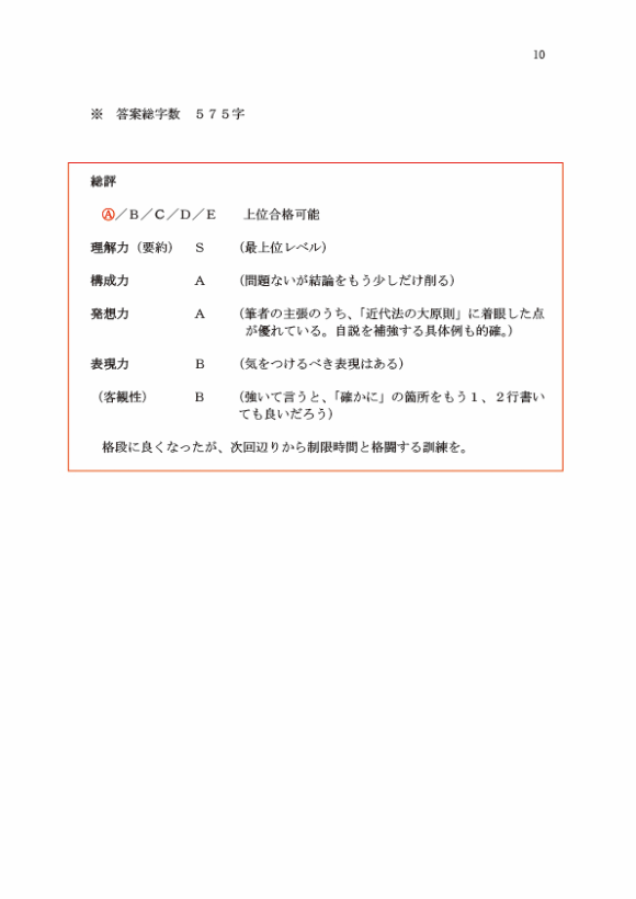
当塾では、あなたの小論文に対する理解を増やし合格へ導けるように以下の最大5つの資料を返却します。
また、当塾ではオーダーメイド式学習カリキュラムのため、あなたのレベル・志望大学にあわせた独自の添削資料を作成いたします。
文字通り、あなたの答案を詳細に添削致します。いきなり答案添削に入ることはまれで、設問の分析や出題意図などの説明をすることが通例です。

当塾の特徴です。あなたの元答案に何をどう付け足せば、合格ラインに達するのか。それをはっきりと示します。

模範とは上位合格狙い答案のこと。「真似しなさい」は酷です。それゆえ、どういう考え方で答案が出来上がったのか。こちらの「手の内」を説明し、知ってもらうことこそ主眼です。また、出来合いの解答例は使わず全て独自に作成します。

評価基準を示します。直前模試では志望大学の評価基準に沿い点数をつけます。妥協せず辛口採点なので、皆さん反骨心を燃やし次へ繋げて下さいます。


必要があると判断すれば、関連資料を送ります。渡すだけではなく、「そこはノートに」などと指示致します。

当塾おすすめ!
Zoomを介したオンライン講義により、小論文の添削指導や解説講義を行います。
講義回数は自由申告制を採用。1回きりでも、10回でも、本人の希望に応じて講義回数を選択できますから、受講料も調節できます。
学習内容は相談の上、決定します。
講義時間は90分で、事前に書いて頂いた課題を、講義中に添削します。
10,000円(税込)/1課題〜
※試験日より2週間未満の方はお引き受けできるかどうか、応相談となります。また、過去問の有無、問題の数によっては割増料金を頂く場合がございます。
対面のない、通信添削のコースです。毎回、自習して課題を解いてメールで提出します。
志望校の試験傾向に合わせた対策を、自分の申告したペースで演習できます。
※大学入試のみのコースです。
33,000円(税込)/3課題
大学編入学試験は難関試験です。過去問が非公開の大学も多く、専門に関する知識量が勝負を大きく左右する試験ですから、通信添削でじっくり学びたい人は受講をご検討下さい。
※大学編入学•社会人入試のみのコースです。
39,000円(税込)/3課題
受講生の目標や現段階のレベルを考慮し講師と相談の上で課題内容を決めていきます。
いよいよ課題に取り組んでいただきます。1課題こなしたら答案をメールで添付してください。
講師が課題を添削後、メールにて返却します。錬成コースではあなただけに向けた講義動画・学習資料を提供!
返却された添削結果を受け、講師へメール・Skype・LINEなどの希望するメディアで質問ができます。
講師が質問に丁寧に回答し、更なるステップアップへ導きます。
お疲れ様でした!
この小論文塾を選んだのは、直前申し込みが可能であるという点と他の塾にはない添削までをしてくれることが理由です。先生のご指導で、小論文が楽しいと思うようになりました。この小論文塾を選んだことが、合格の第一歩だったと確信しています。
受験する大学が課題文型小論文を課すのであったら読解力と語彙が身に付きます。自らの考えを記述することをまさおみさんはよく「証明」と仰っていたのですが、自らの考えを記述することは正に「証明」であり、論理性が身に付いたと思います。AIが発展している現代社会において、文章を学ぶことが生き抜く術の一つだと考えるようになりました。
私は、受験当日の1週間前まで合格点を取ることは一度もできませんでした。しかし、直前の1週間で合格点を取ることができ、合格者の上昇気流に乗っていると言って頂きました。3ヶ月9回の授業にて先生が仰っていたことを全て1冊のノートにまとめ、直前までそれと過去問を見ていました。始めから解答用紙に書くのではなくメモを取ってから書くことにより、遠回りに感じるかもしれませんが結果的に早く終了することができたと思います。
私が専攻する教養学部地域社会学科は、名前の通り地域社会について学ぶ学科です。その中でも私は、地方消滅などといった問題に興味があるので、その分野の知識を深めて行きたいです。実践的な活動は、机上の学びにとどまらず、生きた知識と洞察力を獲得する絶好の機会になると期待しています。
私の受験は迷いの連続でした。その中で学んだことは「挑戦」することの大切さです。受験生の皆さん「挑戦」することを忘れずに頑張って下さい。
イメージは正直そこまで変わっていない。正解のない問いに対して、自分なりの答えを客観的な根拠を示しながら論理立てて説明するというイメージ。ただ接続詞や動詞をひとつ変えるだけで文章の印象が大きく変わり、読みやすさや強調して伝えたい文章の芯のようなものの伝わりやすさが変わることを学び、言葉へのイメージや扱い方は変わったと感じる。
正直な話、緊張のあまり学んだことを十分意識できないまま、あっという間に終わってしまいました。(問題内容についてどこまで触れてよいのか分かりませんが)私が受けた問いは「信念」と「パフォーマンス」に関するものでした。
自身の経験をもとに書く形式だったため、論理性よりも“その時の自分らしさ”や“想いの強さ”を優先して書いてしまい、なぜ合格したのか未だに分からないというのが正直なところです。
役に立ったことでいうと、文章を書き、すぐにフィードバックをもらいまた書き直すというサイクルで得られる経験値かなと。毎回違うテーマの文章を書くと最初は何を書けばいいのか長考してから書き始めていたが、次第に構成がすっと浮かんでくるようになる。ただこう書いた方が良いと説明されてもうまく咀嚼しきれないが、自分なりに書きFBをもらい書き直す中でなんか、こう書いた方がいい気がするとわかってくる。この実践知が本番では最も役に立つと思う。
タイトなスケジュールの中でも柔軟に対応していただける点、そして特殊なテーマに対してもまさおみさんなりのアプローチで寄り添っていただける点が決め手でした。
専門性・柔軟性・価格設定のいずれをとってもバランスが良いと感じました。
本当に思いつかない、というより大学進学や院進を検討している人間に自分のような人間の軽い言葉は毒にしかならないと思われる。
この塾を選んだのは、直前申し込みができる点、無料添削を受けた際の丁寧な指導ぶりを見たことが理由です。
オンライン対面だと表情を見ながらの指導になるのでとてもやりやすかったです。
無料添削後も丁寧なご指導で、先生の、沢山のことを教えてあげたいという気持ちがとても伝わってきました。
先生の小論文塾にして、本当に良かったです。
小論文の書き方を学ぶと、小論文が上手になるだけでなく、国語の文章がとても読みやすくなります。
文章を書くことが嫌いで小学生の時から、自由作文の課題が1番苦手だった私ですが、この塾で小論文を学んだ後は、文章を書くこと、国語を解くことが自分でも驚くほど大好きになれました。
実際、入試本番、国語の時間を楽しみながら受けることが出来ました。
私は、直前で申し込んだため4回しか授業ができなかったこともあり、最後の最後まで、合格点に届くような小論文を書くことは一度も出来ませんでした。
そんな私でしたが、先生は私が合格することを信じ、最後までとても熱心なご指導をしてくださいました。
4回の授業を通して先生がおっしゃっていたことを全てメモ帳にまとめ、直前までそれを見ていました。
構成メモを書くことが一番大切だと思います。周りが書き始めてても焦ることなく、構成メモをしっかり書いた上で書き始めたことが良かったのかなと思います。
構成メモが完成していると、スラスラと書くことが出来ます。
また、レベルの高いアイデアを出すことは私には無理だと最初から割り切っていました。
その分、論理的に書くこと、主張をハッキリさせること、自分の意見の弱点も認めること、具体例が主張の裏付けになっているか気をつけることなど、それ以外のところをしっかりと書くようにしました。
コミュニティ人間科学部は、地域創生について学ぶ学部です。
特に私は、個人の心理や行動に興味があるので、その分野について知識を深めていきたいです。座学だけでなく、フィールドワークや実践的な学びが出来るので、楽しみです。
対策をしたらすぐに上達すると思い、自学習をしていました。しかし、模範解答はあっても、自分の解答をどのように修正すれば良いのか分からず、対策の難しさを感じました。
知識がないと得点の高い答案を書くことが難しいと分かりました。また、限られた字数内で適切な言葉を選んで書くことは、一朝一夕には身につかないと感じました。
出題傾向が変わり戸惑いましたが、学習してきた知識を活かして矛盾のない文章を書くことを心掛けました。焦りながらも落ち着いて解答できたのは、教わった内容がどの形式にも応用できるものだったからだと思います。
授業や解説が分かりやすかっただけでなく、受験学部に必要な小論文の知識を補っていただきました。さらに、試験直前までアドバイスをしていただき、一人ひとりに合わせて真摯に対応していただきました。短期間の受講でしたが、本当に必要なことを厳選して教えていただいたおかげで合格できたと思っています。ありがとうございました。
しっかりとした小論文の型を身につけて、幅広く現在の日本や世界の経済を学んで、今年の問題をある程度予測して勉強していた所が良かったです。
予測していたテーマが出たんですが、問われ方が少し難しくて焦りました。そこから冷静に考えて型にはめていくと上手に書くことが出来ました。
日頃からニュースや新聞を観て時事ネタを集めて、まさおみ塾の型をしっかりマスターすれば必ず合格できると思います。
部活動をしており、自分ができる時間で小論文を書くことができるため。
添削で、資料を使ったり、文章の訂正を細かくしてくださったことで、次にどう書けばいいのか分かりやすかったこと。
問題と自分の文章を交互に見て、問題と内容が合っているか確認しながら取り組んだ。
自分の夢に少し近づいたので、これから、福岡教育大学で、叶えられるように1日1日を大切にして頑張りたい。
知識が増えたことです。例に出せそうな出来事や、言葉など学ぶことが多く、とても勉強になりました。ここで得た知識は小論文以外でも役立たせたいです。
まさおみ小論文塾で学べて本当に良かったです。この塾で学んでいなかったら合格していなかったと思います。小論文はすごく苦手だったのですが、毎回すごく丁寧に指導して頂き、少しずつ自信を付けることができました。質問などにもすばやく対応していただいたおかげで、自分にとってより良い学習をすることができました。様々な力や多くの知識が身に付き、本当に勉強になりました。この塾で頑張って良かったと思います。ここで学んだことは、大学のレポートや、今後様々な場面で活かしていきたいです。合格に導いてくださった先生には感謝の気持ちでいっぱいです。
本当にありがとうございました。
小論文の書き方がわからず、このままで合格できるのだろうかと心配になっていた時にネットでこの塾を見つけました。何回でも質問ができるので文章の中のダメなところは、なぜダメなのか、どのように直すべきか教えてもらえるところがいいなと思いました。
私はまさおみ小論文塾で小論文を教えていただけて本当に感謝しています。私が受講を申し込んだのは試験日からすでに2週間をきっていましたがすばやく対応してくださいました。先生に教えていただいたおかげで合格することができたと思っています。逆にいえばこの小論文塾に出会ってなければ合格することはできなかったと思っています。それほど、今思えば最初の私の文章はひどいものでした。ですが何度も質問をして詳しく答えてくださったり、資料を送って考え方を教えてくださったおかげで合格するほどの力を身につけることができました。学んだことを大学でも生かしていきたいと思っています。本当にありがとうございました。
要約をする中で筆者の主張を見つけられるようになったことです。この技術は現代文の問題を解く際にも活かせました。また、型を知れたことです。相手に効果的に根拠を持って伝えるには型が必要だということを学んだので、大学や企業で働く際にも活かせると思います。
まさおみ小論文塾で学べて本当に良かったです。まさおみ小論文塾でなかったら受かっていなかったと思います。小論文を全く知らなかった私でも、最終的には根拠を持って小論文を書き、合格することが出来ました。
小論文に対する質問に答えていただいただけではなく、現代文や古文の勉強方法についても教えていただきました。生徒に本当に受かって欲しいという思いが伝わってきて、嬉しかったです。
試験日が近づき、落ち込んでいるときにも適切な対応をしていただきました。小論文の添削をするだけではなく、合格するためにあらゆる面でサポートしていただきました。
このように信頼関係が築けたからこそ、最後まで諦めることなく、小論文に取り組めたと感じています。まさおみ小論文塾には感謝の気持ちばかりです。
大学でのレポートなどにまさおみ小論文塾で学んだことを活かしたいです。
また、多くの人を幸せに出来るマーケーターになれるよう頑張ります。
要約のやり方を身につけることで筆者の言いたいことを見つけることができやすくなったことです。これにより、模試の現代文も点数が伸びました。また、課題文に対する答えを出すための小論文を書く型を知ることができたことです。
学校ではやってもらえないほどに志望大学の小論文対策に特化した課題を下さり、厳しく添削してくださいました。それゆえに、受験当日の試験ではそれらのことが自信となり、落ち着いて解くことができました。
このままでは確実に合格できないと思うようになった際に、まさおみ小論文塾を見つけ、藁にも縋る思いで入塾しました。ネット上でのやり取りを主とした塾は初めてだったため、心配でしたが無料体験から、とても丁寧に一から教えていただけました。また、美大を受験した先輩からのアドバイスや、美術の知識を増やすための資料などを添削とともに送っていただき、とてもありがたかったです。
初めは大手予備校などの通信添削を利用しようかと考えていました。しかし、私は受験が近づき忙しくなる10月ごろに本格的に小論文対策を始めたので融通の効くまさおみ小論文塾を選びました。結果論ですが、大手ではなく生徒と先生の距離が近いこの塾を選んで本当に良かったと思います。
私がこの塾を選んで良かったと心から思えた理由には主に3つあります。1つ目は、先生がこちらの要望に柔軟に対応してくださることです。受験期も後半になると複数の模試を受けたり、またその復習や学校などの授業の予習復習でとても多忙になると思います。そういった時にこちらの都合で答案の提出時期をある程度決められるのはとても大きなメリットだと思います。2つ目は、学習資料や添削の質の高さです。恐らく毎回添削される毎にその講で扱った題材に関する資料が送られてくると思います。その資料の内容は大変わかりやすく、また小論文対策だけではなく大学生になったあとでも教養として知っておくべきものだと思います。非常に抽象的なテーマについても分かりやすくまとめてくださっているのでとても助かりました。また、添削の内容もとても身になるものばかりです。自分の答案のどこがダメだったのか、そしてダメな部分をどのように書けば良かったのかという事に関しても簡潔にまとめてくださるので初学者の方でも安心だと思います。3つ目に、質問対応の良さが挙げられると思います。私はあまり理解が早い方では無かったので頻繁に先生にメールで質問をしていました。その度に的確な回答をいただけたので学習の際にとても助かりました。質問への回答は1.2日かかるので分からない箇所があればすぐに質問した方がいいと思います。また、小論文の内容に関してだけではなく、私が成績の伸び悩みで相談した時なども親身に対応してくださり励ましてくださったので、真にこちらの事を考えてくれているんだと強く感じました。こういったところは大手の通信添削では不可能で、まさおみ小論文塾ならではのポイントだと思います。最後に、私は最初に大手について調べていたので、この塾の費用を見た時はとても驚きました。正直言って大手より格段に安いですし、それなのに提供されるサービスの内容はとても上質なものだと思います。ただ、その提供されるものを上手く活かすことができるかどうかは本人次第なのでどこの添削指導を受けるにせよ、それ相応の努力は必要です。今、このページを見てどこの添削指導を受けようか迷っているのなら、私は自信を持ってまさおみ小論文塾をおすすめします!
まず、小論文の構成について知れて良かったです。構成が成り立ってないと、そもそも点数が取れないと分かったからです。また、図表からの読み取り問題や、文章からの読み取り問題など、様々な問題からの小論文の書き方を教えて頂き復習をしていくことが出来たので、どの問題が来てもいいように備えることが出来て本当によかったです。この2つが学んで一番役に立ちました。
京都市在住。
人間・環境学修士(京都大学)。行政書士資格保有。
主に仏教学、近代日本思想史を研究し、種々の予備校・塾で小論文・現代文指導従事。
極めて明朗な印象を持たれるが、その実極めて悲観的な性格。
はじめまして。当塾のHPへご訪問下さり、有り難うございます。
すでに私の顔写真や略歴などもご覧になったと思いますが、それは「記号」のようなものです。
本当のところは見えづらいと思います。
以下、自己紹介がわりに。
⑴「 畢竟 、 基本的人権並びに『自由』は無制約ではない。 」
⑵ 「明治の初め。政教関係は、こうした想いを抱えた人物によって考え始められたのである。そこには明らかに、大いなる風が吹いていた。」
私は変物(へんぶつ)でして、大学(院)時代のレポート・論文を全て保存しております。
⑴は、大学・学部生の頃のレポートから。⑵は、大学院に提出した修士論文からとりました。
上手な文章作成法をたとえて、「1つの文章に持たせる荷物は1つにする」などとよく言います。
ごく若き頃、私は理想家でした。
文章に「荷物」以上の世界観や拡がりを持たせたいと気負っていましたので、同じ意味なら慣用的でない表現や漢字をすすんで採用していました。
⑴の「畢竟」は「つまるところ」、くらいの意味で、結論を書く際に使用されることのある、少々時代がかった表現です。「ひっきょう」と読みます。
読み返せば20代の頃のあらゆる論文・レポートで、私は「畢竟」と書いていました。
しかし、論文を書く際は、「したがって・以上より・それゆえ」などが結論を導くさいにふさわしい表現であると言えましょう。
もちろん今はそのように指導しております。
⑵はある章の末尾の1文ですが、これも傍線部が余計です。
論文としては不要または過剰な文学的表現です。
修士論文を完成させたのは、30歳にちょうど達した頃でしたが、まだずいぶん「スタンド・プレー」が目立ちますね。
我ながら成長の遅さに辟易しますが、これも今は「レトリックや表現の技巧で小論文の試験の合否は決まりませんよ」と教えております。
要するに何が申し上げたいかと言うと、他者に読ませるための、論理的文章を書く時に、適度に肩の力を抜くことは難しいということ。
そのことをよく知るかつての「論文下手」だった私が、受験生の将来のためにも、なるべく論文らしい、カタチのよい文章を書いて頂けるよう、精魂傾けて指導致します。
試験合格だけではなく、大学入学後の将来のあなたのために、私の知る限りの論文の技巧と、物事の考え方をお伝えします。
毎年、驚くほど傾向が変わる大学もあります。それでも過去問学習は必要です。
— まさおみ小論文塾 (@masaomijyuku) September 8, 2024
どのような力を試されているか、何を書くことを求められているか、という点への考察は、学力形成の点から有益で、過去問以上にこの有益さを味わえることは、そうありません。
ーー 「不変を以て万変に応ず」
という話。
お支払いは銀行振込のみとなります。
前払いとなっておりますので、お申し込み後はお早めに代金をお振込ください。
※振込手数料は、お客様ご負担になりますので、ご了承ください。
まずは無料体験!
お申し込みはメール・LINEでも受け付けております。
お気軽にお問い合わせください。
まずは無料体験から!